湖北大学知行学院学校学生会组织改革情况
湖北大学知行学院学校学生会组织改革情况
为落实共青团中央、教育部、全国学联联合下发的《关于推动高校学生会(研究生会)深化改革的若干意见》,以及《高校学生会组织深化改革评估工作方案》要求,接受广大师生监督,现将我校学生会改革情况公开如下。
一、改革自评表
二、《湖北大学知行学院学校学生会章程》
三、校级组织工作机构组织架构图
四、校级组织工作人员名单
五、校级组织主席团成员候选人产生办法及选举办法
六、校级学生代表大会召开情况
1、召开时间 :11月14日-11月15日
2、地点 :知远楼201报告厅
3、代表数量 : 208人
4、主要议程 :
①湖北大学知行学院第二届学生代表大会预备会议
②湖北大学知行学院学生代表大会第一次全体会议
③湖北大学知行学院第二届学生代表大会第二次全体会议
④湖北大学知行学院第二届学生代表大会第三次全体会议
⑤湖北大学知行学院第二届学生代表大会第四次全体会议
5、宣传报道链接 :聚焦学代会 | 直击现场,领略别young青春(点击蓝色字体可进入原文)
6、现场照片
七、校级学生代表大会代表产生办法
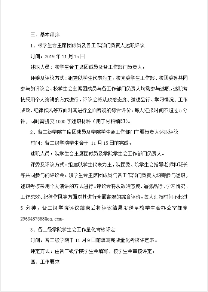
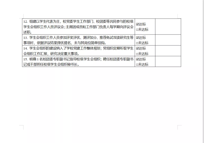
八、校级组织工作人员述职评议办法(或其他有关制度文件)
九、学校党委指导学生会组织工作情况
十、校团委指导学生会主要责任人


